Mobile-First Success: MedGenome app became the top-performing channel, generating over 30% of total leads and revenue growth.

Overview

MedGenome Labs (DNA Lab) is one of India’s leading providers of genetic and DNA testing. Test orders are currently received from doctors across the country through the sales team, toll-free numbers, and the website.
However, the company did not have a mobile application—an essential channel for business scalability and user convenience. A mobile app would allow clinicians to quickly access test information, place orders anytime and from anywhere, and reduce dependency on sales representatives.
To enhance accessibility, improve operational efficiency, and support growth, the management decided to develop a mobile application for both iOS and Android platforms.

Timeline

6 Months

Role

As a UX manager I had to do the UX strategy, research, design (low fidelity, high fidelity), usability testing, visual design,clickable prototypes using marvell app

The Problems

Limitations of the current test menu as discovered in the discovery stage.

Lack of Quick Access to Test Information

Clinicians cannot easily view genetic test details on-the-go and must rely on websites, sales representatives, or printed materials.

Dependency on Sales Representatives

Doctors often have to contact sales teams to get information or place orders, leading to delays and inefficiency.

Slower Turnaround Time for Ordering Tests

The absence of a self-service platform makes the booking process slower and manual.

Inconsistent Information Access

Test updates, pricing changes, or new offerings are not instantly available to clinicians in a centralized manner.

Higher Effort to Initiate Orders

Reaching out through toll-free numbers or coordinating with sales teams increases effort and time for doctors.

Poor Digital Experience Compared to Modern Expectations

In a mobile-oriented environment, not having an app makes MedGenome seem less digitally accessible or modern.

Solution

By designing a mobile app for genetic test ordering, clinicians are empowered to access test information and place orders anytime, from anywhere. This eliminates their reliance on sales representatives for every query related to genetic tests and significantly enhances the overall ordering experience.

The Design approach

I did the stakeholder meeting to find out the business goals and identify the success metrics

Lead Generation Target

Identified the business goal which was to generate leads which is more than 30% of all other channels which will be measured by comparing the leads from Toll free number, website, sales team and CME that are tracked through active CRM tool.

Value for clinicians

Putting control in clinicians’ hands with an intuitive mobile app that simplifies test ordering, provides instant access to information, and delivers a seamless, independent experience.

Who are the users?

Clinicians who give treatments to patients will be prescribing these genetic tests.

What are success metrics

Generate leads which is more than 30% of all other channels

What is achievable and realistic?

  1. Genetic test ordering/booking procedure. (For first time users)
  2. Search for genetic test by disease condition, gene panel.
  3. Check test details like price, TAT, Test method, Specimen type, Gene covered (Very critical information for ordering tests)
  4. Clarify queries related to specific tests.
  5. What to know do we provide genetic counselling services for patients before and after tests.
  6. Want to book for genetic counselling
  7. Want to contact sales team.
  8. Should be able to edit my profile
  9. Should be able to check my replies and notifications
  10. Should be able to contact technical team for queries.

User Interview

Interviewed the Clinicians and Sales team and customer support teams, to understand the genetic testing ordering process and how the clincians typically order and what queries do they ask while ordering for genetic tests in offline mode.

  1. Identified their knowledge related to genetics and
  2. How good they are in using mobile technologies,
  3. What are the activities they perform in their routine life,
  4. How do they typically order the genetics tests, How is their experience ordering tests
  5. What are the things they refer to/look for before ordering the tests, In what context they order tests, what challenges they find while ordering tests,
  6. what are their Key tasks they perform during genetic test ordering.

Persona

clinicans

Identified keys tasks

1. Genetic test ordering/booking procedure. (For first time users)

9. Want to attend the CME arranged by the MedGenome..

2. Search for genetic test by disease condition, gene panel.

10. Want to make online payments so that it will be easy for tracking.

3. Check test details like price, TAT, Test method, Specimen type, Gene covered (Very critical information for ordering tests)

11. Want to book for genetic counselling

4. Clarify queries related to specific tests.

12. Want to contact sales team.

5. What to know do we provide genetic counselling services for patients before and after tests.

13. Should be able to edit my profile

6. To keep tracks of all the test order for future reference.

14. Should be able to check my replies and notifications

7. Want to learn about the genetics knowledgebase/databases to keep update with technological advancements

15. Should be contact technical team for queries.

8. Able to get the reports on my mobile itself.

These tasks were planned for next phase of product launch based on importance and feasibility calculation.

Needs

6. To find out test names based on disease conditions.

7. Genetical counselling services to explain to the patients about the genetic testing advantages and features.

8. To keep track of all the genetic reports (ordered) of all the patients for quick reference in case of future reference.

Pain Points

1. know whom to reach for booking a test.

2. know the entire process of genetic testing from ordering till report is sent.

3. know the genes covered for specific disease conditions hence need to talk to genetic experts (technical team).

4. know price of the test to decide whether patients can afford or not.

User Journey for

Booking a genetic test

user journery

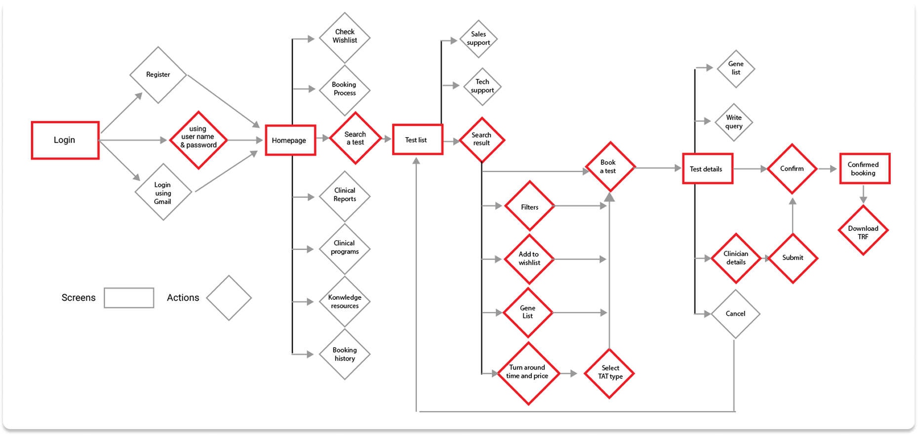
User Flow

userflow

Sitemap

sitemap

Wireframes

Scenario 1: A patient approached me for breast cancer DNA testing , as she had a family history of breast and ovarian cancer. I suggested her to do the BRCA1 and BRCA2 testing which will help in assessing her risk of developing cancer by detecting a potentially harmful change (mutation) in BRCA1 and BRCA2 genes.

wireframes

Visual Design

visualdesign-new

Business Impact

Leads generated

leads

Which is more than 30% of leads generated through other channels which were 200 leads ( from website, call center and campaigns and social media)